安徽美通电力科技有限公司
3AJ1-12型户内高压真空断路器(以下简称断路器)是用于12kv电力系统的户内开关设备,作为电网设备、工矿企业动力设计的保护和控制单元,适用于投切各种不同性质的负荷和频繁操作、多次开断短路电流的场合。
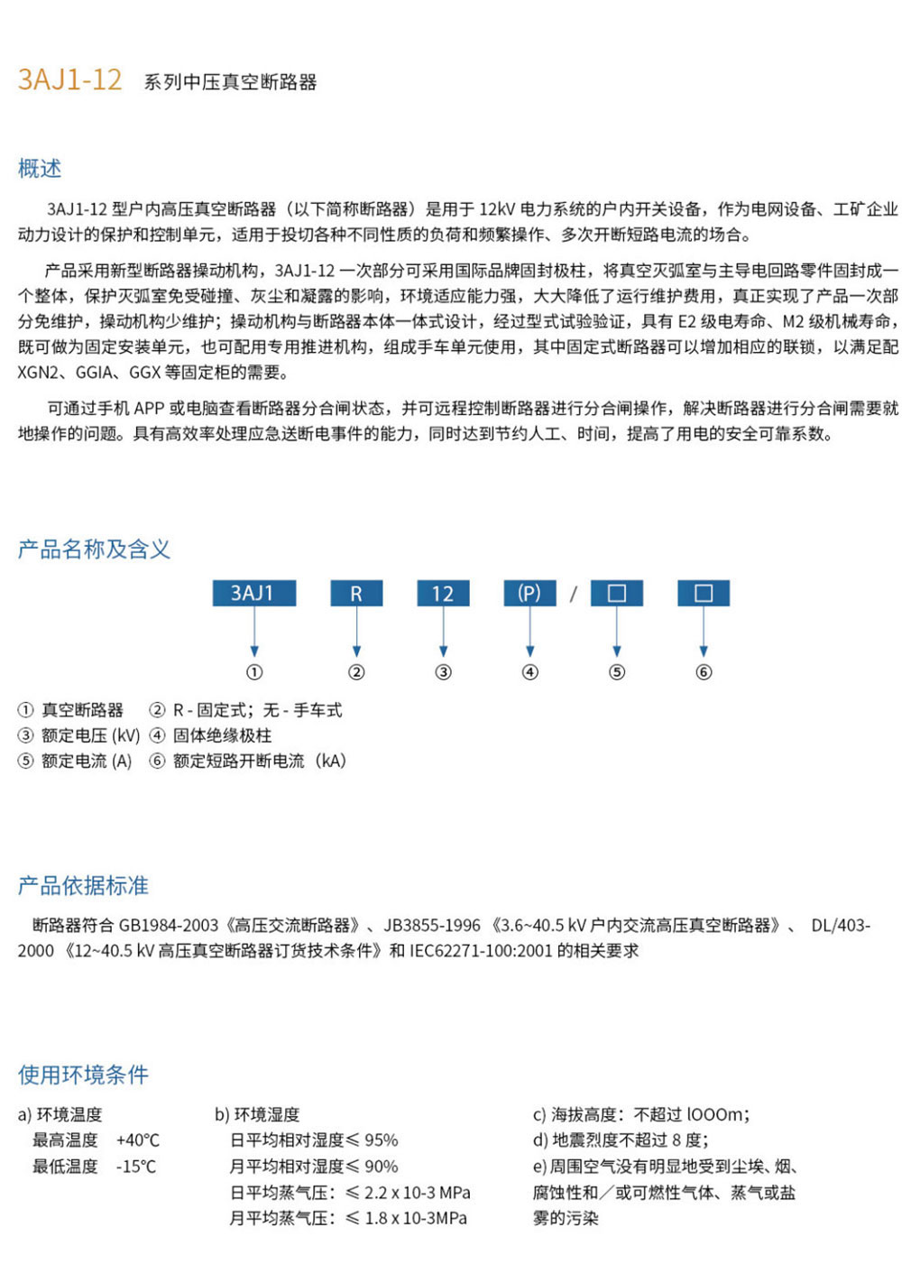
产品釆用新型断路器操动机构,3AJ1-12一次部分可采用国际品牌固封极柱,将真空灭弧室与主导电回路零件固封成个整体,保护灭弧室免受碰撞、灰尘和凝露的影响,环境适应能力强,大大降低了运行维护費用,实现了产品一次部分免维护,操动机构少维护;操动机构与断路器本体一体式设计,经过型式试验验证,具有E2级电寿命、M2级机械寿命,既可做为固定安装单元,也可配用专用推进机构,组成手车单元使用,其中固定式断路器可以增加相应的联锁,以满足配XGN2、GGIA、GGX等固定柜的需要.
可通过手机APP或电脑查看断路器分合闸状态,并可远程控制断路器进行分合闸操作,解决断路器进行分合闸需要就地操作的问题。具有效率高处理应急送断电事件的能力,同时达到节约人工、时间,提高了用电的安全可靠系数。
产品结构及工作原理
主体结构
VSG户內高压真空断路器总体结构釆用操动机构和一次部分前后布置的形式,一次部分为三相落地式结构.上、下出线座及灭弧室采用环氧树脂APG工艺固封成一体,使得灭弧室表面不存在粉尘聚积,可以防止真空灭弧室受到外部因素的损坏,确保其可使用在湿热及污秽较严重环境下。
断路器在合闸位置时主回路电流路径:(参见图2)上出线座22到真空灭弧室内部静触头,经动触头、动导电杆及与其联接的软连接20,到下出线座21.
●操动机构(参见图1、图2)
操动机构为模块化弹簧储能操作机构,操作机构集成有合闸单元,由一个或数个过流脱扣电磁铁组成的分闸单元,辅助开关,指示装置等部件:前方设有合、分按钮,手动储能手柄,弹簧储能状态指示牌,合分指示牌等。
●储能
断路器合闸所需能量由合闸簧储能提供。储能既可由外部电源驱动电机完成,也可以使用储能手柄手动完成
储能操作:由固定在机构侧板上的储能电机2进行,或者扳动储能手柄8进行。电动储能时由电机带动齿轮传动系统(3、4、5,手动储能时通过齿轮轴9带动齿轮5.齿轮5转动时,通过超越离合器10使储能轴8跟随转动拉伸合闸弹簧进行储能.到达储能位置时,机构上的储能保持掣子14顶住凸轮上的滚子,超越离合器脱开,同时连板7带动储能指示牌翻转显示“已储能”标记并切换辅助开关切断储能电机供电电源,此时断路器处于合闸准备状态。
●合闸
在合闸操作中,不论用手按下“合闸”按钮或远方操作使合闸电磁铁动作。均可使储能保持掣子14转动,使掣子松开凸轮11上的滚子,合闸弹簧收缩同时通过储能轴6和超越离合器带动凸轮11转动,凸轮又驱动连杄机构(15、16、17)带动绝缘拉杆19和动触头进入合闸位置,并压缩触头碟簧,保持触头所需接触压力。合闸动作完成后合闸保持掣子13与保持机构12上的滚子保持合闸位置,同时储能指示牌、储能辅助开关复位,电机供电回路接通。若外接电源也接通则再次进入储能状态,连杄1拉动合/分指示牌,显示出“合”的标记,传动连杄拉动主辅助开关切换.
分闸
即可按“分闸“按钮,也可靠接通外部电源使分闸脱扣电磁铁或过流脱扣电磁铁动作使合闸保持掣孑13与保持机构12上的滚子解锁而实现分闸操作。由触头弹簧和分闸簧18储存的能量使固封极柱內灭弧室动静触头分离。在分闸过程后段,由液压缓冲器吸收分闸过程剩余能量并限定分离位置。
由连杄1拉动合/分指示牌显示岀“分”标记,同时拉动计数器,实现计数器计数,由传动连杄拉动主辅助开关切换。
注:当断路器已处于合闸状态或选用闭锁装置而未使闭锁装置解锁及手车式断路器在推进推岀过程中,均不能进行合闸操作。
上一个 : 中压真空断路器3AJ-12 下一个 : 彩屏微机保护装置MT-800R
扫描进入移动官网